环境监测站建设标准

分享到:
点击次数:346 更新时间:2025年05月13日09:01:11 打印此页 关闭

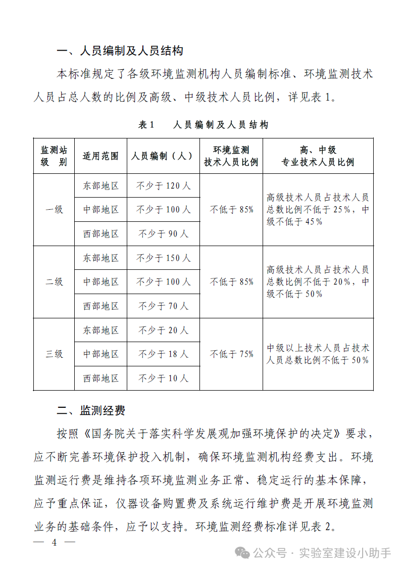
     本标准为基本配置标准,主要包括人员编制及结构、业务经费、工作用房、仪器设备等内容,本标准中各级监测站的人员编制是按照职责和实际工作需要来确定的,同级监测站的人员数量因不同地区的经济或人口总量的不同而有所差别。各级监测站要依据本标准,按照“因需设岗、按岗设编”的原则确定本站人员编制,形成合理的人员规模和结构

微信图片_20250513090134.png

微信图片_20250513090153.png

微信图片_20250513090212.png

微信图片_20250513090223.png

微信图片_20250513090232.png

微信图片_20250513090244.png

微信图片_20250513090251.png

微信图片_20250513090258.png

微信图片_20250513090305.png

微信图片_20250513090312.png

微信图片_20250513090318.png

微信图片_20250513090325.png

微信图片_20250513090332.png

微信图片_20250513090338.png

微信图片_20250513090401.png


微信图片_20250513090408.png

上一条:环境检测行业实验室基本规划设计思路! 下一条:管理体系建设与运行指南